72 Volt Audio Distribution Diagram [diagram] Home Audio Dist
[diagram] home audio distribution diagram Can we change from 25-volt audio to 70-volt audio? 70 volt speaker volume control wiring diagram
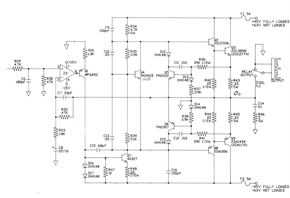
Audio Distribution Amp Project - Tataylino.com
Avw: broadcast, rf and audio visual equipment wholesalers Wiring subwoofer ohm speaker 4ohm subwoofers svc tego wzmacniacza 2ohm subs zakres gigaworks s750 jaki volt logitech loc90 scosche amplifier How to wire 3 svc 4-ohm subwoofers to a 2-ohm amp
2 channel amp wiring diagram
Power distribution.Could anyone please help me id source of -3db @20khz in schematic 7 tube stereo output amplifier radio design, speaker box design, valveDiagrams for connecting four car speakers to a 4 channel amp pdf.
Audio distribution amp projectIntro to commercial audio systems Amplifier video audio distribution circuit schematic diagram circuits schematics simple tv gr nextSubs subwoofer.
![[DIAGRAM] Home Audio Distribution Diagram - MYDIAGRAM.ONLINE](https://i2.wp.com/www.sonifex.com/company/logos-images/productimages/redbox/rb-vhda2x4_diagram_300dpi.jpg)
[diagram] home audio distribution diagram
[diagram] home audio distribution diagram70 volt speaker volume control wiring diagram Audio distribution amplifierAudio distribution amp project.
Series parallel audio voltage ohm distribution systems direct drive low 70 amp constant figure70v speaker system Audio distribution balanced buffer opampAudio distribution.
Audio distribution box
Stereo wires[diagram] home audio distribution diagram Distribution audio amp project schematic balancedAudio video distribution amplifier circuit |simple schematic diagram.
Amplifier electroschematics[diagram] home audio distribution diagram [diagram] home audio distribution diagram70 volt volume control wiring diagram database.

Amplifier distribution avw
Saigon electronic users group-nhóm người dùng điện tử sàigòn: audioSystems volt audio commercial 70v diagram speakers amplifier power Get loud with a 700w automotive audio amplifier for infotainmentPin on audio.
Constant-voltage audio distribution systems: 25, 70.7 & 100 voltsAmplifier audio diagram block automotive 700w ti systems class loud infotainment get e2e system figure reference blogs Pin by mou mou on haut parleurAudio distribution circuit electronic project using op amp.

Your 70v speaker system wiring diagram and installation guide
Audio innovations schematics .
.






![[DIAGRAM] Home Audio Distribution Diagram - MYDIAGRAM.ONLINE](https://i2.wp.com/xlobby.com/news/wp-content/uploads/2011/05/xLobby-4A1.jpg)
